產品參數
產品詳情
一、產品功能說明
1.1基本功能
低頻方波勵磁,勵磁頻率:1/10工頻、1/16工頻、1/25工頻:
高頻方波勵磁,勵磁頻率:1/2工頻(適用于漿液測量):
勵磁電流可選定為125mA、187.5mA、250mA:
無需附加電極的空管測量功能,連續測量,定值報警:
流速測量范圍:0.1---15米/秒,流速分辨率:0.5毫米/秒:交流高頻開關電源,電壓適用范圍:85VAC--250VAC:
直流24V開關電源,電壓適用范圍:16VDC---36VDC:網絡功能:MODBUS、HART(選配):
中文、英文顯示方式,(可定制其它語言):
內部有三個積算器總量,可分別記錄:正向總量、反向總量、差值總量。
1.2特殊功能
掉電時間記錄功能,自動記錄儀表系統電源間斷時間,補算漏計流量;小時總量記錄功能,以小時為單位記錄流量總量,適用于分時計量制:紅外手持操作鍵盤,遠距離非接觸操作轉換器所有功能。
1.3正常工作條件
環境溫度:分體型-10~+60°C;
相對濕度:5%~90%:
供電電源:單相交流電85~250V,45~63Hz:
耗散功率:小于20W(連接傳感器配后)。
1.4與傳感器連接型式
圓形殼體一體式:圓形殼體,殼體直接同傳感器法蘭連接,隔爆設計;方型殼體一體式:方形殼體,殼體直接同傳感器法蘭連接:
方型殼體分體式:墻掛式方形殼體,轉換器同傳感器電纜連接:
二、產品參數
執行標準:JB/T9248-2015
測量口徑:DN10~DN2000
公稱壓力:DN10~DN250PN<1.6MPA
DN300-DN1000PN<1.0MPA
DN1200-DN2000PN<0.6MPA
+0.5%(流速≥1m/s)
測量精度:±0.5%±2mm/s(流速≥1m/s)
電導率:最小50us/cm(DN300以內)
量程比:10:1
防護等級:一體式IP65,分體式IP68
環境溫度:-10~55°C
RS485,標準Modbus串口通訊:
供電方式:85~245VAC,50~60Hz,22~26VDC 可定制電池供電
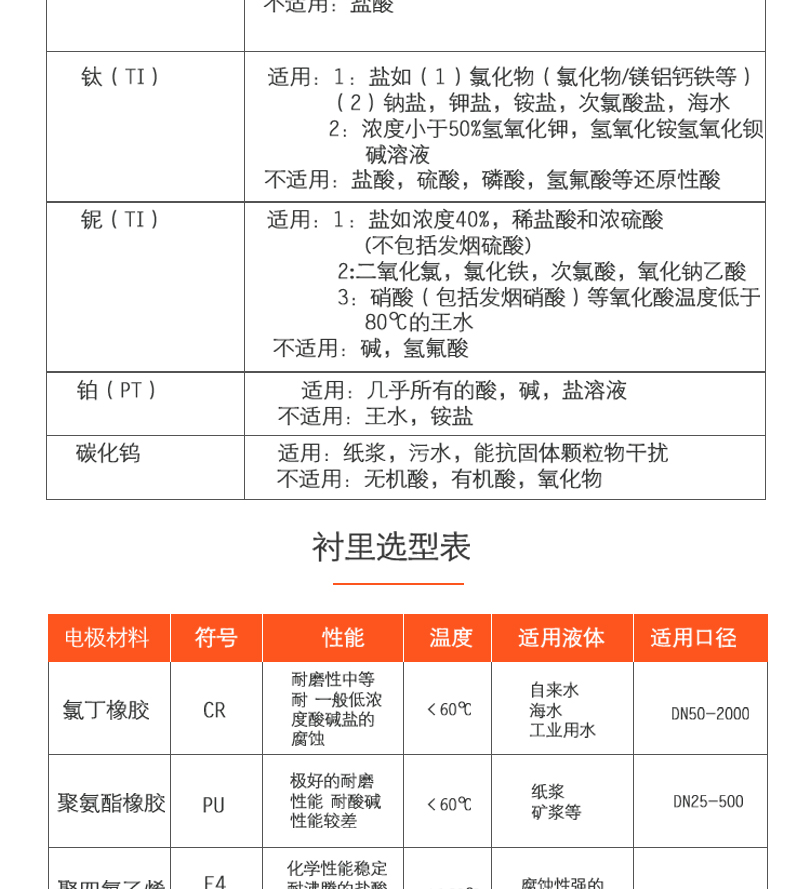
電極類型:316L電極(標配);鈦電極;擔電極;鉑金電極·碳化鎢電極;HB/HC合金電極(弱酸弱堿);襯里材質:氯丁橡膠(CR)·聚四氟乙烯(F4)特氟龍(PFA)·聚氨酯橡膠(UR);聚全氟乙丙烯(F46)




















2026-04-17
2026-04-15
2026-02-25
2026-02-06
029-88621754
掃碼加微信
官方抖音
西安市高精密儀表版權所有 Copyright(c)2015 All Rights Reserved 陜ICP備16020148號-3